Titel-Logo
Projektstudien
TraceLogger
Abstrakt
Beispiele
Techniken
Javadoc
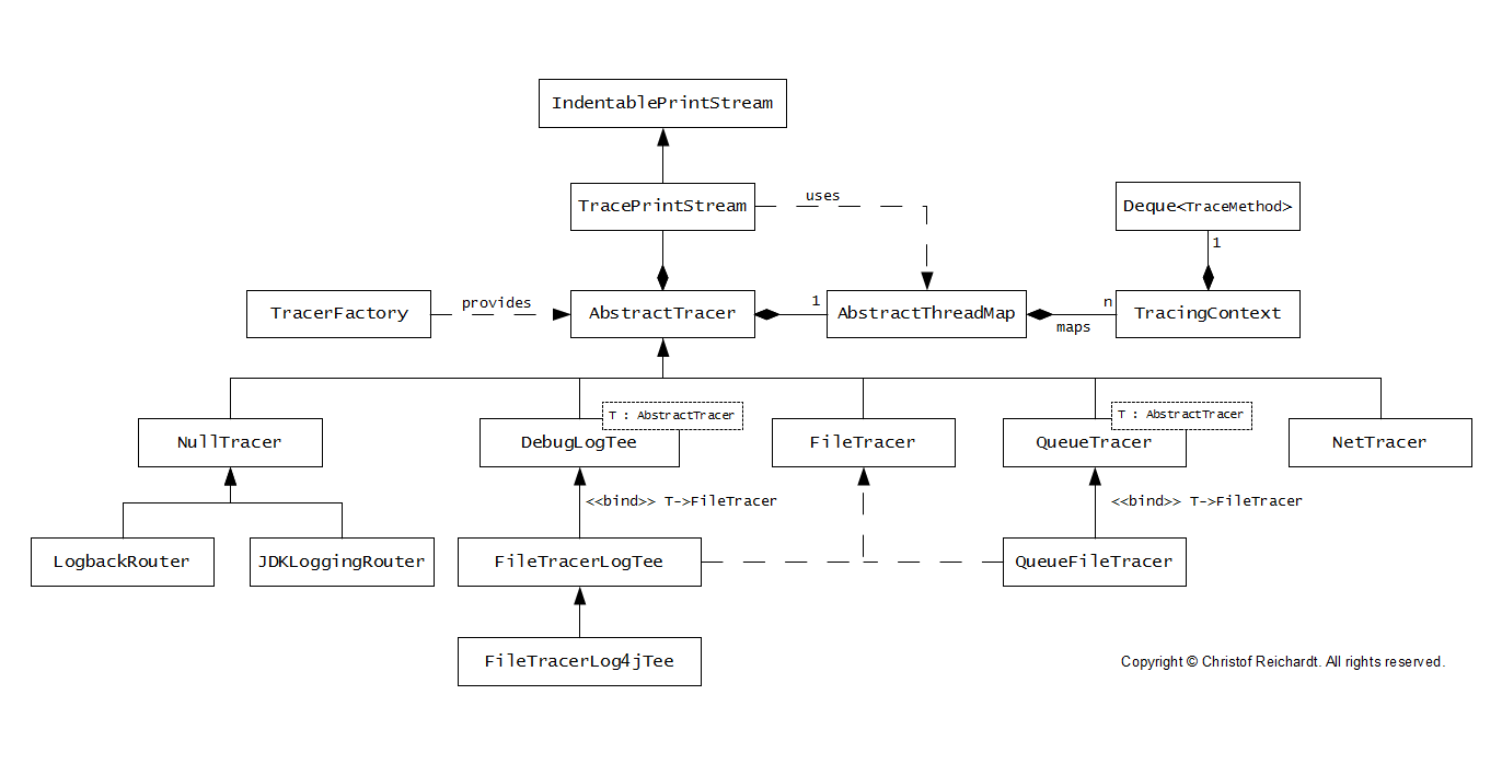
UML-Klassendiagramm
Download
Basics of Cryptography
Custom JBossAS Login
SOAP Webservice
Role Based Access Control
UML-Klassendiagramm
klassendiagramm

Valid XHTML 1.0 Strict